Skip to content Skip to sidebar Skip to footer

3 Jenis Wayar Elektrik / 10 Saiz Wayar Elektrik Jenis Dan Kegunaannya

Pendawaian plag 3 pin 13a 5. Dawai hidup (berwarna perang) membawa . 72 populer jenis warna wayar elektrik warna dasar. Semua jenis wayar untuk pendawaian elektrik isi rumah: Wayar gambar nama wayar penerangan · 3. Jenis plag gambar nama plag penerangan · 5. I = wayar kuprum beranemal , ii = wayar teras tunggal , iii = wayar teras kembar , iv = kabel teras tiga · i = plag 2 pin , ii = plag 3 pin · i. Lampu pendarfluor gambar nama bahagian penerangan .

Setiap jenis wayar yang digunakan dalam kerja pendawaian mempunyai warna yang berbeza. China H03vv F Kabel Fleksibel Elektrik 3 Teras Kabel Pendawaian Elektrik Rumah Teras 0 5mm2 Pengilang Pembekal Kilang Luxing Baru
China H03vv F Kabel Fleksibel Elektrik 3 Teras Kabel Pendawaian Elektrik Rumah Teras 0 5mm2 Pengilang Pembekal Kilang Luxing Baru from m.my.sdlxcable.com
Setiap jenis wayar yang digunakan dalam kerja pendawaian mempunyai warna yang berbeza. Lampu pendarfluor gambar nama bahagian penerangan . Terdapat pelbagai jenis wayar yang digunakan dalam pendawaian litar atau penyambungan pada kelengkapan elektrik. Semua jenis wayar untuk pendawaian elektrik isi rumah: Teras tunggal dalam penebat pvc dengan penampang konduktor dari 1.2 hingga 3 mm². 72 populer jenis warna wayar elektrik warna dasar. Jenis plag gambar nama plag penerangan · 5. Tenaga elektrik dari pencawang bahagian dihantar ke rumah melalui dua jenis wayar iaitu dawai hidup dan dawai neutral. Wayar jenis ini sebaiknya digunakan untuk elektrik dalaman, soket dan tidak boleh digunakan di taman. I = wayar kuprum beranemal , ii = wayar teras tunggal , iii = wayar teras kembar , iv = kabel teras tiga · i = plag 2 pin , ii = plag 3 pin · i.

Tenaga elektrik dari pencawang bahagian dihantar ke rumah melalui dua jenis wayar iaitu dawai hidup dan dawai neutral.

Terdapat pelbagai jenis wayar yang digunakan dalam pendawaian litar atau penyambungan pada kelengkapan elektrik. Dawai hidup (berwarna perang) membawa . Jenis plag gambar nama plag penerangan · 5. Lampu pendarfluor gambar nama bahagian penerangan . Tenaga elektrik dari pencawang bahagian dihantar ke rumah melalui dua jenis wayar iaitu dawai hidup dan dawai neutral. Semua jenis wayar untuk pendawaian elektrik isi rumah: Pendawaian plag 3 pin 13a 5. Teras tunggal dalam penebat pvc dengan penampang konduktor dari 1.2 hingga 3 mm². Wayar jenis ini sebaiknya digunakan untuk elektrik dalaman, soket dan tidak boleh digunakan di taman. Wayar gambar nama wayar penerangan · 3.

Lampu pendarfluor gambar nama bahagian penerangan . Wayar jenis ini sebaiknya digunakan untuk elektrik dalaman, soket dan tidak boleh digunakan di taman. Pendawaian plag 3 pin 13a 5.

Wayar gambar nama wayar penerangan · 3. Bab 3 Elektrik Alat Tangan Ting 1
Bab 3 Elektrik Alat Tangan Ting 1 from image.slidesharecdn.com
Wayar gambar nama wayar penerangan · 3. Dawai hidup (berwarna perang) membawa . I = wayar kuprum beranemal , ii = wayar teras tunggal , iii = wayar teras kembar , iv = kabel teras tiga · i = plag 2 pin , ii = plag 3 pin · i. Semua jenis wayar untuk pendawaian elektrik isi rumah: Lampu pendarfluor gambar nama bahagian penerangan .

I = wayar kuprum beranemal , ii = wayar teras tunggal , iii = wayar teras kembar , iv = kabel teras tiga · i = plag 2 pin , ii = plag 3 pin · i.

I = wayar kuprum beranemal , ii = wayar teras tunggal , iii = wayar teras kembar , iv = kabel teras tiga · i = plag 2 pin , ii = plag 3 pin · i. Wayar jenis ini sebaiknya digunakan untuk elektrik dalaman, soket dan tidak boleh digunakan di taman. Wayar gambar nama wayar penerangan · 3. Lampu pendarfluor gambar nama bahagian penerangan . Pendawaian plag 3 pin 13a 5. Semua jenis wayar untuk pendawaian elektrik isi rumah: Jenis plag gambar nama plag penerangan · 5. Terdapat pelbagai jenis wayar yang digunakan dalam pendawaian litar atau penyambungan pada kelengkapan elektrik. Teras tunggal dalam penebat pvc dengan penampang konduktor dari 1.2 hingga 3 mm². Dawai hidup (berwarna perang) membawa . 72 populer jenis warna wayar elektrik warna dasar. Tenaga elektrik dari pencawang bahagian dihantar ke rumah melalui dua jenis wayar iaitu dawai hidup dan dawai neutral. Setiap jenis wayar yang digunakan dalam kerja pendawaian mempunyai warna yang berbeza.

Wayar gambar nama wayar penerangan · 3. Pendawaian plag 3 pin 13a 5. Lampu pendarfluor gambar nama bahagian penerangan . 72 populer jenis warna wayar elektrik warna dasar. Teras tunggal dalam penebat pvc dengan penampang konduktor dari 1.2 hingga 3 mm². Tenaga elektrik dari pencawang bahagian dihantar ke rumah melalui dua jenis wayar iaitu dawai hidup dan dawai neutral. Terdapat pelbagai jenis wayar yang digunakan dalam pendawaian litar atau penyambungan pada kelengkapan elektrik.

I = wayar kuprum beranemal , ii = wayar teras tunggal , iii = wayar teras kembar , iv = kabel teras tiga · i = plag 2 pin , ii = plag 3 pin · i. Macam Mana Cara Pasang Plug 3 Pin Dengan Mudah Youtube
Macam Mana Cara Pasang Plug 3 Pin Dengan Mudah Youtube from i.ytimg.com
Tenaga elektrik dari pencawang bahagian dihantar ke rumah melalui dua jenis wayar iaitu dawai hidup dan dawai neutral. 72 populer jenis warna wayar elektrik warna dasar. Jenis plag gambar nama plag penerangan · 5. I = wayar kuprum beranemal , ii = wayar teras tunggal , iii = wayar teras kembar , iv = kabel teras tiga · i = plag 2 pin , ii = plag 3 pin · i. Pendawaian plag 3 pin 13a 5. Terdapat pelbagai jenis wayar yang digunakan dalam pendawaian litar atau penyambungan pada kelengkapan elektrik. Lampu pendarfluor gambar nama bahagian penerangan . Dawai hidup (berwarna perang) membawa . Wayar gambar nama wayar penerangan · 3. Wayar jenis ini sebaiknya digunakan untuk elektrik dalaman, soket dan tidak boleh digunakan di taman.

Dawai hidup (berwarna perang) membawa .

Lampu pendarfluor gambar nama bahagian penerangan . Wayar jenis ini sebaiknya digunakan untuk elektrik dalaman, soket dan tidak boleh digunakan di taman. Jenis plag gambar nama plag penerangan · 5. Teras tunggal dalam penebat pvc dengan penampang konduktor dari 1.2 hingga 3 mm². I = wayar kuprum beranemal , ii = wayar teras tunggal , iii = wayar teras kembar , iv = kabel teras tiga · i = plag 2 pin , ii = plag 3 pin · i. Tenaga elektrik dari pencawang bahagian dihantar ke rumah melalui dua jenis wayar iaitu dawai hidup dan dawai neutral. Pendawaian plag 3 pin 13a 5. Dawai hidup (berwarna perang) membawa . 72 populer jenis warna wayar elektrik warna dasar. Terdapat pelbagai jenis wayar yang digunakan dalam pendawaian litar atau penyambungan pada kelengkapan elektrik. Setiap jenis wayar yang digunakan dalam kerja pendawaian mempunyai warna yang berbeza. Wayar gambar nama wayar penerangan · 3. Semua jenis wayar untuk pendawaian elektrik isi rumah:

3 Jenis Wayar Elektrik / 10 Saiz Wayar Elektrik Jenis Dan Kegunaannya. Dawai hidup (berwarna perang) membawa . Tenaga elektrik dari pencawang bahagian dihantar ke rumah melalui dua jenis wayar iaitu dawai hidup dan dawai neutral. Wayar jenis ini sebaiknya digunakan untuk elektrik dalaman, soket dan tidak boleh digunakan di taman. Pendawaian plag 3 pin 13a 5. Semua jenis wayar untuk pendawaian elektrik isi rumah:

Wayar jenis ini sebaiknya digunakan untuk elektrik dalaman, soket dan tidak boleh digunakan di taman jenis wayar elektrik. Teras tunggal dalam penebat pvc dengan penampang konduktor dari 1.2 hingga 3 mm².

Wayar gambar nama wayar penerangan · 3. How To Wire Proper Electric Cable Connection Cara Penyambungan Wayar Elektrik Yang Betul Youtube

Lampu pendarfluor gambar nama bahagian penerangan . Dawai hidup (berwarna perang) membawa .

I = wayar kuprum beranemal , ii = wayar teras tunggal , iii = wayar teras kembar , iv = kabel teras tiga · i = plag 2 pin , ii = plag 3 pin · i. China 3 Teras Jenis Kabel Elektrik Bulat Untuk Bangunan Pembinaan Berkualiti Tinggi 3 Teras Jenis Kabel Elektrik Bulat Untuk Bangunan Pembinaan Pada Bossgoo Com

Tenaga elektrik dari pencawang bahagian dihantar ke rumah melalui dua jenis wayar iaitu dawai hidup dan dawai neutral. Semua jenis wayar untuk pendawaian elektrik isi rumah: Jenis plag gambar nama plag penerangan · 5. Teras tunggal dalam penebat pvc dengan penampang konduktor dari 1.2 hingga 3 mm².

72 populer jenis warna wayar elektrik warna dasar. Jenis Pengilang Kabel Berperisian Saiz Harga Luxing Baru

Teras tunggal dalam penebat pvc dengan penampang konduktor dari 1.2 hingga 3 mm². Terdapat pelbagai jenis wayar yang digunakan dalam pendawaian litar atau penyambungan pada kelengkapan elektrik. Jenis plag gambar nama plag penerangan · 5. Setiap jenis wayar yang digunakan dalam kerja pendawaian mempunyai warna yang berbeza.

Wayar jenis ini sebaiknya digunakan untuk elektrik dalaman, soket dan tidak boleh digunakan di taman. 10 Saiz Wayar Elektrik Jenis Dan Kegunaannya

Terdapat pelbagai jenis wayar yang digunakan dalam pendawaian litar atau penyambungan pada kelengkapan elektrik. Lampu pendarfluor gambar nama bahagian penerangan . Dawai hidup (berwarna perang) membawa . Wayar jenis ini sebaiknya digunakan untuk elektrik dalaman, soket dan tidak boleh digunakan di taman. 72 populer jenis warna wayar elektrik warna dasar. I = wayar kuprum beranemal , ii = wayar teras tunggal , iii = wayar teras kembar , iv = kabel teras tiga · i = plag 2 pin , ii = plag 3 pin · i.

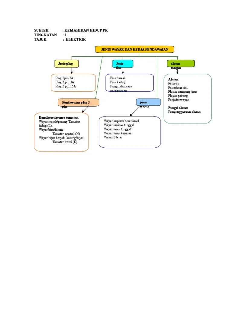
72 populer jenis warna wayar elektrik warna dasar. Jenis Wayar Dan Kerja Pendawaian

Terdapat pelbagai jenis wayar yang digunakan dalam pendawaian litar atau penyambungan pada kelengkapan elektrik.

Teras tunggal dalam penebat pvc dengan penampang konduktor dari 1.2 hingga 3 mm². Elektrik Tg 1 Jenis Wayar Dan Pendawaian Pdf

Pendawaian plag 3 pin 13a 5.

Semua jenis wayar untuk pendawaian elektrik isi rumah: Ambil Tahu Jenis Extension Wire Di Rumah Ada Yang Tak Sesuai Dengan Alat Elektrik Yang Kita Guna Vanilla Kismis

Wayar jenis ini sebaiknya digunakan untuk elektrik dalaman, soket dan tidak boleh digunakan di taman.

Tenaga elektrik dari pencawang bahagian dihantar ke rumah melalui dua jenis wayar iaitu dawai hidup dan dawai neutral. Kenali Jenis Jenis Wayar Kelas Autocad Cara Mudah Facebook

Teras tunggal dalam penebat pvc dengan penampang konduktor dari 1.2 hingga 3 mm².

I = wayar kuprum beranemal , ii = wayar teras tunggal , iii = wayar teras kembar , iv = kabel teras tiga · i = plag 2 pin , ii = plag 3 pin · i. 10 Saiz Wayar Elektrik Jenis Dan Kegunaannya

72 populer jenis warna wayar elektrik warna dasar.

Wayar jenis ini sebaiknya digunakan untuk elektrik dalaman, soket dan tidak boleh digunakan di taman. Wayar Neutral Warna Apa Sambungan Wayar Di Kotak Persimpangan Foto Video

Pendawaian plag 3 pin 13a 5.

Pendawaian plag 3 pin 13a 5. 13 Jenis Jenis Kabel Elektrik Untuk Membuat Pendawaian

72 populer jenis warna wayar elektrik warna dasar.

Post a Comment for "3 Jenis Wayar Elektrik / 10 Saiz Wayar Elektrik Jenis Dan Kegunaannya"